GESTION DIRECTIVA
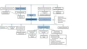
GOBIERNO ESCOLAR: La institución Educativa Técnico IPC tiene un gobierno escolar conformado por el rector, el Consejo Directivo y el Consejo Académico y el Personero como representante de los estudiantes quien también es elegido democráticamente.
En el gobierno escolar son consideradas las iniciativas de los estudiantes, de los docentes, de los administrativos y de los padres de familia en aspectos tales como la elaboración del Manual de Convivencia, la organización de las actividades sociales, deportivas, culturales, artísticas y comunitarias, la conformación de organizaciones juveniles y demás acciones que redunden en la práctica de la participación democrática en la vida escolar.
Los voceros de los estamentos constitutivos pueden presentar sugerencias para la toma de decisiones de carácter financiero, administrativo y técnico-pedagógico. La comunidad educativa de la Institución debe ser informada para permitir una participación seria y responsable en la dirección de las mismas.
Las relaciones entre los diferentes estamentos del gobierno escolar se muestran en el siguiente organigrama:

